Dunia Perpustakaan | Pengembangan Institutional Repository | Pustakawan memiliki tanggungjawab yang besar dalam hal sistem pengelolaan perpustakaan. Salah satu bagian dari tanggungjawab pustakawan yaitu terkait dengan pengembangan institutional Repository.
Tulisan berjudul “Peran Pustakawan Dalam Pengembangan Institutional Repository: Sebuah Tantangan”, ini mengulas banyak hal yang terkait dengan pengembangan Institutional Repository di sebuah perpustakaan.
Majalah : Visi Pustaka Edisi : Vol. 16 No. 1 – April 2014
Abstrak
Sumber daya perpustakaan terus berubah. Menurut Saw and Todd perubahan tersebut di dorong oleh teknologi, perilaku pemustaka, profil angkatan kerja dan angkatan kerja antar generasi. Perubahan harus dapat diadaptasi oleh pustakawan dengan baik. Tujuanya agar pemustaka tetap mengandalkan perpustakaan sebagai sumber informasi/pengetahuan baginya.
Teknologi informasi dan komputer menjadi salah satu faktor perubah yang sangat dominan. Akuisisi, penyimpanan, akses, desiminasi, sampai konservasi informasi/pengetahuan dilakukan dengan TIK. Dengan alat bantu berupa ontologi dan manajemen pengetahuan pustakawan akan lebih mudah dalam memahami seluk beluk institutional repository dan melibatkan diri pada pengembangannya.
Komponen ontologi dapat menunjukkan hubungan antara unit-unit yang ada pada suatu perguruan tinggi dengan pengetahuan beserta berbagai aliran pengetahuan yang terjadi.
Data menunjukkan bahwa institutional repository di Indonesia belum dikelola dengan baik. Dari 2.647 perguruan tinggi (PTN dan PTS) baru 42 (1,59%) yang masuk dalam daftar Ranking Web of Repositories.
Terdapat berbagai kendala yang menghadang pustakawan untuk terlibat dalam pengembangan institutional repository. Beberapa diantaranya “sindrom autis” dan lemah dalam penguasaan TIK. Tetapi dengan pendekatan SECI model partisipasi pustakawan pada pengembangan institutional repository akan dapat terwujud.
Artikel Lengkap
Perpustakaan adalah institusi yang mengelola berbagai sumber informasi dalam bentuk tercetak atau digital. Sebagai institusi pengelola informasi perpustakaan mempunyai fungsi informasi, edukasi, rekreasi, pelestarian, deposit, dan penelitian (Martoatmojo, 2009: 1.10). Optimalisasi fungsi perpustakaan dari waktu ke waktu menjadi tantangan bagi orang yang berkecimpung di dalamnya.
Setiap periode waktu menghadirkan tantangan yang berbeda. Tantangan terbesar optimalisasi fungsi perpustakaan saat ini bagaimana menghimpun berbagai sumber informasi dan mendistribusikan informasi tersebut secara efektif dan efisien kepada pemustaka menggunakan teknologi mutakhir. Jika tantangan ini terjawab dengan baik, berbagai manfaat dapat diperoleh oleh semua stakeholder perpustakaan.
Berbagai sumber daya perpustakaan terus berubah baik dari segi kualitas maupun kuantitas. Menurut Saw dan Todd (2007) perubahan tersebut didorong oleh teknologi, perilaku pemustaka, profil angkatan kerja dan angkatan kerja antar generasi. Pemustaka mengalami perubahan perilaku dalam mencari informasi seiring dengan perubahan lingkungan yang melingkupinya.
Lingkungan tidak saja berpengaruh pada perilaku mereka tetapi juga berpotensi tinggi mempengaruhi laju dan kedalaman kemampuan belajar (Lozanov dalam Davidson, 2005) seseorang/pemustaka, serta sebagai salah satu komponen pembentuk kreativitas (Jhing & Shalley (Editor), 2008).
Perubahan
Perubahan-perubahan yang ada tersebut harus dapat diadaptasi dengan baik oleh pustakawan. Contoh akibat kurangnya adaptasi pustakawan terhadap perubahan adalah larinya pemustaka ke sumber informasi lain. Hal ini terungkap paska diadakannya International Summit Ikatan Ilmuwan Indonesia Internasional (I-4) 16 – 18 Desember 2010.
Menurut beberapa ahlipeneliti Indonesia yang sekarang melaksanakan aktivitasnya di luar negeri, seperti Ken Kawan Soetanto mengatakan bahwa ”orang-orang kini lebih percaya Google …” (Republika, 2010a).
Sedang Mulyoto Pangestu mengatakan ”… saya menyadari bahwa akses literatur yang berlimpah dan pengadaan prasarana penelitian mendukung iklim penelitian di Australia” (Republika, 2010b).
Gambaran di atas adalah kondisi yang diakibatkan oleh kurang responsifnya perpustakaan di Indonesia. Khususnya dalam menghadapi perubahan yang terjadi. Perkembangan teknologi informasi dan komputer telah berkembang cukup cepat beberapa dekade terakhir. Tetapi adopsinya untuk perpustakaan belum optimal dan merata. Konsep baru yang lahir dari perkembangan teknologi informasi dan komputer yaitu institutional repository. Tetapi adopsinya belum cukup menggembirakan.
Pengertian, Definisi dan Tujuan
Institutional Repository terdiri dari suku kata yaitu institutional dan repository. Institutional mempunyai arti kata bersifat kelembagaan, yang berhubungan dengan lembaga (Echols dan Shadily, 1995: 325 kol. 2).
Sedang repository dalam bahasa Inggris (Echols dan Shadily, 1995: 479 kol. 1) berarti sebagai tempat penyimpan (an)/gudang. Sedang menurut Kamus Besar Ilmu Pengetahuan (Dagun, 2005: 959, kol. 2) kata repository berasal dari bahasa Latin (repositoria atau repositorium) artinya tempat untuk menyimpan barang-barang berharga di dalam candi, di dalam gereja Romawi kuno dan lain-lain.
Pengertian
Berdasarkan arti kata diatas, secara sederhana diartikan sebagai tempat menyimpan barang-barang berharga yang berhubungan dengan suatu lembaga.
Definisi tentang institutional repository (selanjutnya disingkat IR) menurut Lynch adalah “a set of services that a university offers to the members of its community for the management and dissemination of digital materials created by the institutions and its community members.” (Lynch, 2003: 2).
“seperangkat layanan yang ditawarkan universitas kepada anggota komunitasnya dalam mengelola dan diseminasi material digital yang diciptakan oleh institusi dan anggota komunitasnya.”
Definisi
Definisi menurut Lynch tersebut berlaku pada lingkungan perguruan tinggi (Wheatly, 2004). Karena secara implisit menyebutkan universitas/perguruan tinggi dan komunitasnya. IR adalah konsep baru untuk mengumpulkan, mengelola, menyebarluaskan, dan melestarikan hasil kerja kesarjanaan. Yang dibuat dalam bentuk digital oleh fakultas dan para mahasiswa pada masing-masing universitas atau perguruan tinggi.
IR menawarkan seperangkat layanan yang meliputi aplikasi, organisasi, akses, distribusi, dan preservasi konten digital (Chang, 2003: 77). IR untuk perguruan tinggi meliputi artikel jurnal pra cetak dan cetak, laporan teknis, paper, data penelitian, thesis, disertasi, perkembangan pekerjaan, koleksi gambar/foto dan bahan tercetak yang penting, materi kuliah dan latihan, dan materi-materi dokumentasi sejarah institusional (Drake, 2004).
Tujuan
Menurut Johnson (2002) IR menggambarkan sebuah perwujudan historis dan nyata dari kehidupan intelektual dan produk suatu institusi, dan IR mempunyai dua tujuan/sasaran pokok (Vishala and Bhandi, 2007: 632), yaitu:
-
- Menyediakan akses terbuka ke hasil penelitian institusional dengan pengarsipan sendiri hasil penelitian tersebut,
- Menyimpan dan melestarikan aset digital institusional lainnya, meliputi literatur yang tidak diterbitkan atau yang mudah hilang (misal thesis atau laporan teknis).
Di samping tujuan tersebut IR menjadi filter kualitatif utama, sehingga IR menjadi indikator yang signifikan dari kualitas akademik sebuah perguruan tinggi. IR mendesak untuk dipertimbangan secara serius bagi institusi akademik beserta komponen-komponennya: fakultas, pustakawan dan administrator (Johnson, 2002).
Prosser and Crow (dalam Gozetti, tt: 7) mempertahankan pendapatnya bahwa IR dapat menjadi indikator kualitas perguruan tinggi, membuktikan bahwa aktivitas penelitian bersifat ilmiah, sosial, dan mempunyai relevansi ekonomi, kemudian meningkatkan visibilitas, status dan nilai publik sebuah institusi.
Manajemen Pengetahuan dan Pengelolaan IR
Perguruan tinggi adalah salah satu institusi di mana terjadi proses penciptaan dan transfer pengetahuan. Menurut SECI Model (Nonaka & Takeuchi dalam Chatti et. al., 2007?) terdapat empat proses transfer pengetahuan, yaitu socialization, externalization, combination dan internalization.
Socialization adalah proses transfer dari tacit knowledge ke tacit knowledge, contohnya penyebaran informasi di antara orang-orang dengan cara percakapan. Externalization adalah proses transfer dari tacit knowledge ke explicit knowledge, misalnya menulis buku, artikel jurnal/majalah.
Combination adalah transfer dari explicit knowledge ke explicit knowledge, contoh untuk hal ini misalnya merangkum isi suatu buku. Sedangkan internalization adalah transfer dari explicit knowledge ke tacit knowledge, misal dosen menyampaikan materi kuliah yang berbasis buku teks.
Ketika mendiskusikan IR maka tidak dapat lepas dari pemahaman tentang pengelolaan pengetahuan. Pengelolaan pengetahuan dimulai dari pemahaman bagaimana suatu pengetahuan diciptakan sampai bagaimana desiminasinya yang melibatkan banyak komponen. Komponen tersebut dapat diidentifikasi melalui suatu tinjauan filsafat ilmu.
Ontologi
Ontologi adalah cabang dari filsafat ilmu dan membahas tentang yang ada tanpa terikat oleh perwujudan tertentu (Muhajir, 2001). Dalam kontek ini ontologi merupakan cara merepresentasikan pengetahuan tentang makna, properti dari suatu objek, dan relasi dari objek tersebut yang mungkin terjadi pada domain pengetahuan.
Ontologi mendukung suatu sistem manajemen pengetahuan serta membuka kemungkinan untuk berpindah dari pandangan yang berorientasi dokumen ke arah pengetahuan yang saling terkait, dapat dikombinasikan, serta dapat dimanfaatkan kembali secara lebih fleksibel dan dinamis.
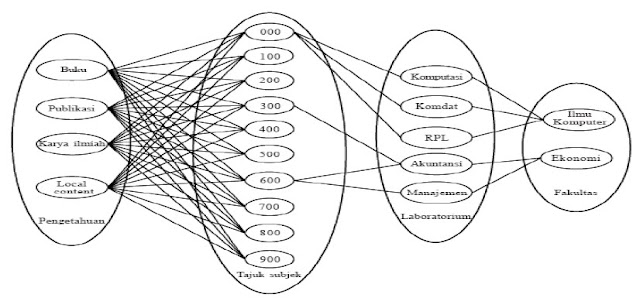
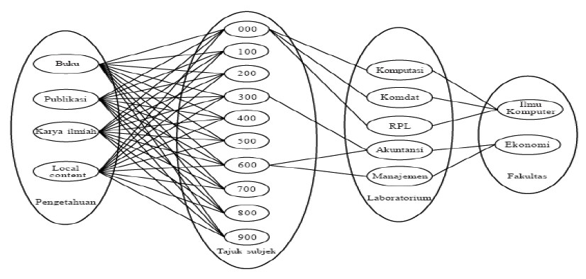
Pada perguruan tinggi terdapat empat komponen penyusunan ontologi, yaitu tajuk subjek, pengetahuan, fakultas, dan laboratorium. Keempat komponen ontologi awalnya tidak memiliki hubungan, untuk menghubungkan keempat komponen tersebut dilakukan pemetaan sehingga keempat komponen ontologi tersebut menjadi saling terkait antara satu dengan lainnya.
Hubungan
Hubungan ke empat komponen ontologi dipetakan seperti gambar berikut:
![]() |
| Gambar1: Pemetaan komponen ontologi |
Gambar di atas menunjukkan bahwa pengetahuan dapat tersimpan pada media di antaranya publikasi, buku, karya ilmiah, dan local content. Kemudian pengetahuan tersebut digolongkan ke dalam nomor kelas tertentu sesuai subyeknya menurut sistem klasifikasi yang diterapkan (DDC, LC, UDC dan lain-lain).
Laboratorium mempunyai sub kelas komputasi, akuntansi, manajemen, fisika, kimia, dan lain-lain. Universitas terdiri dari berbagai fakultas yang mengelola laboratorium atau lembaga penelitian, yang masing-masing mempunyai kaitan dengan subyek tertentu.
Semakin berkembangnya teknologi informasi dan komputer membuat civitas akademika mempunyai banyak pilihan dalam menuangkan/menstranfer dan mendapatkan pengetahuan. Perkuliahan dapat dilakukan dengan bantuan internet atau yang dikenal sebagai e-learning/e-teaching (Suwardi, 2012: 63).
Interaksi antar civitas akademika dalam ruang lingkup akademik juga dimungkinkan melalui media sosial yang ada hingga memunculkan adanya reading and writing habits dalam jejaring sosial (Suwardi, 2009).
Menurut Hansen, Nohria dan Tierney (dalam Setiarso (2), 2006) salah satu strategi organisasi mengelola pengetahuan adalah strategi kodifikasi, yaitu bila pengetahuan diterjemahkan dalam bentuk eksplisit dan disimpan dalam basis data sehingga para pencari pengetahuan yang membutuhkannya dapat mengakses pengetahuan tersebut dengan mudah.
Strategi
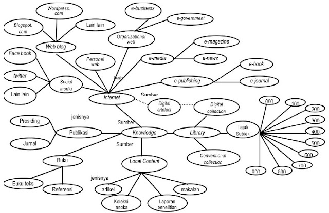
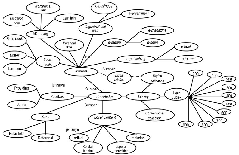
Strategi kodifikasi ini sesuai dengan konsep IR. Untuk memudahkan memahami aliran pengetahuan yang terjadi dalam organisasi dan pendokumentasiannya dijelaskan pada gambar berikut:
![]() |
| Gambar2:Jaringan semantik ontologipengetahuan |
Pengetahuan dibentuk berdasarkan model: data ? informasi ? pengetahuan. Pada era digital saat ini proses konversi dari data sampai pengetahuan menurut model tersebut pada organisasi banyak dilakukan dengan bantuan teknologi (Suwardi, 2012: 63). Tetapi pengelolaan pengetahuan lebih dari sekedar tentang teknologi, pengelolaan pengetahuan adalah sistem sosial.
Sistem sosial yang dimaksudkan adalah merujuk pada seperangkat bagian yang secara kolektif terdiri lebih dari satu, berinteraksi bersama-sama secara komplek membentuk sebuah sistem (McNabb, 2007). Dalam proses sistem sosial pengumpulan, distribusi dan berbagi pengetahuan dimungkinkan dan dipromosikan. Konversi informasi menjadi pengetahuan memerlukan proses yang sangat berbeda daripada konversi data menjadi informasi (McNabb, 2007).
Susunan pengetahuan dalam suatu organisasi mempunyai struktur sebagai berikut (Research Delphi Group dalam Setiarso (1), 2006): 42% di pikiran (otak) karyawan, 26% dokumen kertas, 20% dokumen elektronik, dan 12% knowledge based-electronics.
Banyaknya pengetahuan yang tersebar pada struktur dan jaringan dengan beragam bentuk dan media (lihat gambar 2) pada suatu perguruan tinggi perlu dikelola dengan baik supaya dapat didayagunakan secara optimal. Perpustakaan adalah lembaga pengelola pengetahuan dalam berbagai bentuk dan media.
Agar potensi pengetahuan yang ada pada setiap sumber daya yang ada dapat dimanfaatkan dan dikembangkan, maka perlu adanya suatu pola pengelolaan yang baik. Berdasarkan uraian tentang manajemen pengetahuan, definisi dan pengertian IR, maka perpustakaan dapat berfungsi sebagai lembaga yang mengelola IR tersebut.
Pengembangan IR
Secara ringkas ada berbagai hal yang perlu diperhatikan dalam mengelola pengetahuan (Setiarso (1), 2006) dan dapat diterapkan dalam pengembangan IR, yaitu:
- analisis dan identifikasi proses kerja/bisnis dalam organisasi,
- pemahaman tentang proses pengetahuan di dalam proses kerja,
- pemahaman nilai, konteks, dan dinamika pengetahuan dan informasi,
- identifikasi penciptaan, pemeliharaan dan pemanfaatan aset pengetahuan,
- pemanfaatan teknologi informasi untuk mendukung pemanfaatan pengetahuan,
- pemahaman tentang prinsip-prinsip manajemen informasi, proses publikasi dan perkembangan potensi teknologi informasi,
- pemahaman tentang komunitas kerja untuk memperoleh dukungan dan kerjasama,
- manajemen aliran dokumen dan informasi,
- pemetaan aliran pengetahuan,
- manajemen perubahan,
- strukturisasi dan arsitektur informasi
- manajemen kegiatan/proyek
Pengembangan IR banyak berkaitan dengan ‘dunia’ perpustakaan digital, hal lain yang juga perlu dipahami oleh pustakawan terhadap hal ini adalah aspek hukumnya. Aspek hukum dimaksud diantaranya hak cipta pada dokumen dan hak cipta pada software yang digunakan (Suwardi, 2010).
Pengembangan dan pengelolaan IR pada lingkungan perguruan tinggi di Indonesia saat ini masih memprihatinkan, dari jumlah perguruan tinggi yang ada (negeri dan swasta) sebanyak 2.647 (http://jamarisonline.blogspot.com) baru 42
(http://repositories.webometrics. info/) (1,59%) (termasuk lembaga non PT yaitu LIPI dan PT yang mempunyai lebih dari satu IR) yang masuk dalam daftar Ranking Web of Repositories (Januari 2014). Kondisi ini jelas memprihatinkan, dan menimbulkan pertanyaan bagaimana fungsi dan tugas pustakawan Indonesia.
IR dan Peran Pustakawan: sebuah tantangan
Kepustakawan Indonesia masih menghadapi berbagai persoalan yang perlu penyelesaian. Persoalan tersebut mulai dari rasio antara jumlah pustakawan fungsional Indonesia (PNS) dibandingkan jumlah penduduk Indonesia yang sebesar 237.641.326 (Indonesia, 2010) masih sangat kecil, sementara jumlah pustakawan (PNS) sebesar 2.792 orang.
Menurut ALA (dalam Hasanah, 2009) rasio antara pustakawan dibandingkan penduduk adalah 1: 1000. Jadi jumlah kebutuhan pustakawan untuk Indonesia sebasar 237.641 orang.
Masalah lain
Sementara masalah yang lain mulai dari:
- perlunya revisi Kepmenpan no. 132/KEP/M.Pan/2002,
- nasib pendidikan Diploma perpustakaan,
- kompetensi, sertifikasi dan tunjangan profesi,
- hubungan mekanisme kerja jabatan structural dan fungsional,
- pengakuan tentang profesi dan pendidikan profesi pustakawan,
- transfer pejabat struktural ke fungsional, dan
- organisasi profesi (Saleh, 2010).
Di samping itu, secara umum karakteristik atau profil sumber daya perpustakaan (terutama Pustakawan) mengalami “sindrom autis” (sibuk dengan diri sendiri), lemah di dalam penguasaan bahasa asing dan teknologi informasi (TI), serta tidak banyak menulis (Hernandono, 2005).
Menurut Lynch (2003) pengembangan IR membutuhkan kolaborasi antara pustakawan, ahli teknologi informasi, manajer arsip dan rekam, fakultas, universitas dan penentu kebijakan. Spesifikasi pustakawan yang dibutuhkan untuk pengembangan IR menurut Chang (2003: 78) adalah pustakawan yang mempunyai kemampuan manajemen koleksi digital dan Sistem Informasi Arsip Terbuka (Open Archive Information System(OAIS)), sementara menurut Rockman (dalam Gozetti. tt: 22) adalah pustakawan referensi.
Masalah internal
Di samping masalah internal tersebut di atas, potensi keterlibatan pustakawan dalam pengembangan IR menghadapi beberapa kendala yang lain, yaitu:
- Pimpinan perguruan tinggi kurang melibatkan pustakawan dalam perencanaan strategis,
- Peran pustakawan masih dipandang sebagai support, bukan sebagai core function,
- Meskipun profesi putawan diakui oleh pimpinan, tetapi pustakawan tetap tidak dilibatkan dalam peran strategis,
- Pustakawan belum mampu memasarkan dan membuktikan bahwa profesi pustakawan adalah profesional bidang informasi,
- Ketidakpedulian pustakawan tidak terlibat dalam perencanaan strategis, diisi oleh profesional bidang lain,
- Mindset pustakawan masih menempatkan diri sebagai penyelia informasi belum sebagai pihak yang terlibat dalam core business yang memahami organisasi informasi mulai dari penciptaan sampai dengan penggunaannya.
Disamping kendala yang ada, menurut SECI (Socialization, Externalization, Combination, Internalization) model terdapat sebelas faktor dalam ruang lingkup pengelolaan pengetahuan (Finerty dalam Muttaqien, 2006) yang dapat dimasuki pustakawan untuk terlibat dalam pengembangan IR, yaitu:
1. Creation,
Pengetahuan makin berkembang dengan adanya transfer dan analisis dari berbagai pihak. Perpustakaan tidak menciptakan pengetahuan, tetapi memiliki andil dalam proses berkembangnya pengetahuan. Hal ini tidak akan terjadi jika tidak ada orang yang mengelola perpustakaan (pustakawan). Jadi, bila dihubungkan dengan konsep creation, pustakawan harus mampu menjadi pemicu perkembangan pengetahuan, khususnya diperguruan tinggi.
Pustakawan yang profesional akan mendukung ke arah berkembangnya pengetahuan dan penelitian, dengan cara selalu meng update koleksi dari berbagai media informasi (terutama sumber internal yang di-digitalkan) dan memfasilitasi alat telusur yang user friendly.
2. Utilization,
Dalam hal ini adalah tingkat keterpakaian koleksi perpustakaan. Saat ini terjadi tren penurunan keterpakaian koleksi tercetak, contoh kasus ini adalah yang alami perpustakaan Fakultas Kedokteran UGM (Sukirno et. al., 2012).
Untuk menanggulangi kondisi ini pustakawan harus dapat mendorong pengembangan IR pada perguruan tinggi masing-masing, jika IR dapat berjalan dengan baik hal ini akan meningkatkan keterpakaian koleksi digital sehingga dapat menutupi berkurangnya keterpakaian koleksi tercetak.
3. Acquisition,
Adalah pengadaan informasi/koleksi, dalam hal ini koleksi berupa local content baik yang sudah dalam bentuk digital maupun masih bentuk tercetak. Untuk dapat menjaring semua informasi/koleksi internal institusi pustakawan sebaiknya mengembangkan jaringan semantik ontologi pengetahuan untuk perguruan tinggi masing-masing.
4. Storing (penyimpanan),
Dalam IR koleksi dan data-data terkait disimpan dalam bentuk digital. Hal ini membutuhkan keahlian khusus untuk pemeliharaan dan pelestarian koleksi IR. Pemeliharaan dan pelestarian dalam lingkungan digital dapat dilakukan melalui beberapa cara:
preservai teknologi (hardware dan software), penyegaran dan pembaharuan, migrasi dan format ulang, emulasi (‘penyegaran” di lingkungan sistem), arkeologi data (penggalian data; misal karena bencana), dan alih media ke bentuk analog (digital ke microfilm) (Ramadhaniati, 2012).
5. Distribution/sharing,
Konsep ini menjelaskan bahwa harus ada proses distribusi pengetahuan pada IR. Artinya, bagaimana pustakawan dapat mendorong terjadi transfer informasi/pengetahuan yang ada dan dimiliki institusi ke pemustaka dilakukan secara efektif dan efisien.
Terwujudnya IR, maka layanan kepada pemustaka tidak lagi dibatasi oleh ruang dan waktu serta keanggotaan pada suatu institusi. Siapapun orangnya, dari mana saja dapat memperoleh informasi/ pengetahuan yang dibutuhkan jika yang bersangkutan mempunyai akses ke internet.
6. Structure,
Yang dimaksudkan di sini adalah struktur transfer pengetahuan, atau struktur media yang digunakan sebagai media transfer pengetahuan. Berdasarkan konsep ini media yang digunakan harus menitikberatkan pada sumber informasi/pengetahuan bentuk digital, maka pustakawan harus men-digitalkan semua materi yang masih bentuk cetak dan akan dimasukkan sebagai koleksi IR dengan tetap memertimbangkan aspek hukum yang berlaku.
7. Technology,
Adalah alat dan atau cara yang digunakan dalam pengembangan IR. Oleh karena IR bertumpu pada teknologi digital, maka pustakawan harus menyediakan dan memahami sarana dan prasarana teknologi tersebut.
8. Measurement,
Konsep ini mengarah pada pengukuran secara kuantitif dan kualitatif untuk mengukur keberhasilan tujuan IR, membuat umpan balik dan melakukan tindakan yang diperlukan. Pengukuran dilakukan mulai dari tahap perencanaan sampai dengan IR berjalan serta dilakukan secara berkala dan konsisten. Contoh: IR – PT XX masuk pada Ranking Web of Repository.
9. Organizational design,
Masih banyak perpustakaan yang belum memasukkan perpustakaan digital dalam struktur organisasinya atau belum mempunyai sama sekali sehingga belum dapat menampilkan IR-nya. Agar dapat berjalan sebagaimana diharapkan IR dimasukkan dalam struktur organisasi resmi.
10. Leadership,
Konsep ini sangat berhubungan dengan sistem organisasi induk sehingga ada kepemimpinan kolektif yang berlaku untuk perpustakaan. Pemimpin diperlukan untuk menyatukan visi perpustakaan dalam mengembangkan IR, menegosiasikan dan menjalin kerja sama dengan pihak-pihak terkait untuk mewujudkan IR.
11. Culture,
Dalam hal ini adalah upaya pustakawan meng-‘up date’ pengetahuan serta menjadikan perilaku peningkatan pengetahuan sebagai budaya. Berkaitan dengan pendapat Chang, maka yang menjadi penekanan di sini adalah peningkatan kemampuan tentang teknologi komputer (digital).
Penutup
Pengembangan IR membutuhkan kerja sama berbagai pihak yang ada pada sebuah institusi, mulai dari penentu kebijakan, pihak-pihak yang terkait dengan proses penciptaan dan transfer pengetahuan, ahli teknologi informasi, pustakawan hingga operator.
Pustakawan tidak dapat mengembangkan IR ‘seorang’ diri, tetapi mempunyai potensi besar untuk mendorong pengembangan IR pada masing-masing perguruan tinggi dan terlibat didalamnya.
VERSI PDF
Penulis: Suwardi [sumber: Majalah : Visi Pustaka Edisi : Vol. 16 No. 1 – April 2014]
Dunia Perpustakaan Informasi Lengkap Seputar Dunia Perpustakaan



